Instance Verification Kit (IVK)
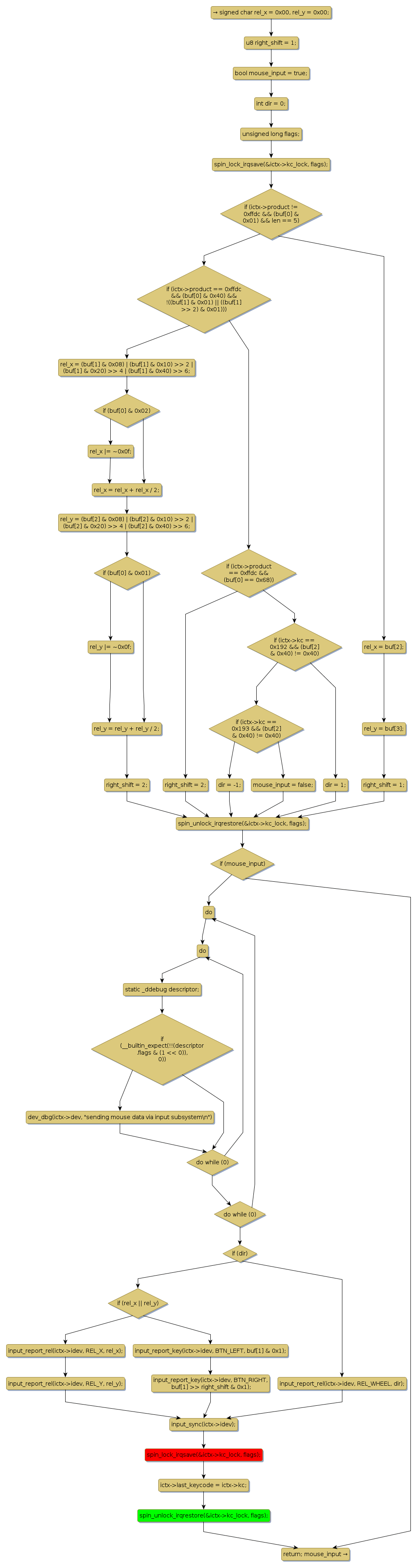
spin lock @ [38984+41+/linux-3.19-rc1/drivers/media/rc/imon.c]
Instance Signature: kc_lock
|
The Matching Pair Graph:
|
|
Function Name
|
Control Flow Graph (CFG)
|
Events Flow Graph (EFG)
|
Source Correspondence
|
|
imon_mouse_event
|
|
|
[37162+16+/linux-3.19-rc1/drivers/media/rc/imon.c]
|